A Journey with Blender I

So, in an attempt to actually stick with the whole 3D modelling learning thing I’ll be posting occasional updates in batched blog posts.

Day 1

It’s currently 1 in the morning and I’ve had a brief but fun foray into Blender. Re-learning how to model in 3D is definitely going to be a long journey, though I didn’t expect anything different. It’s been a long while since I first began in university, then using CAD software as a design engineer shortly after. On that note, Blender is much more freeform than Creo Elements or CoCreate, so getting to grips with the more ZBrush-like aspects of it will likely take time. Thankfully I have at least a base knowledge to work from, knowing what modelling programs are capable of and what to expect rather than jumping in blind and hoping for miracles.

For now, simple sphere creation and boolean operators are a good place to start. Tomorrow I’ll most likely continue with a goal in mind: creating a new gyro fidget layout, possibly with extra flair.

Day 2

No image this time, but I spent a good hour around midnight taking another model and removing part of it to make it both easier to print and more cost effective. Long story short, I took the inner section of the pokéball and cut the bottom section off. The simplest part of this was a straight cut through the model, which unfortunately left me with some strange topology that I had to manually remove – definitely a learning opportunity!

Next time: more modifications, and definitely continuing the gyro.

Day 3

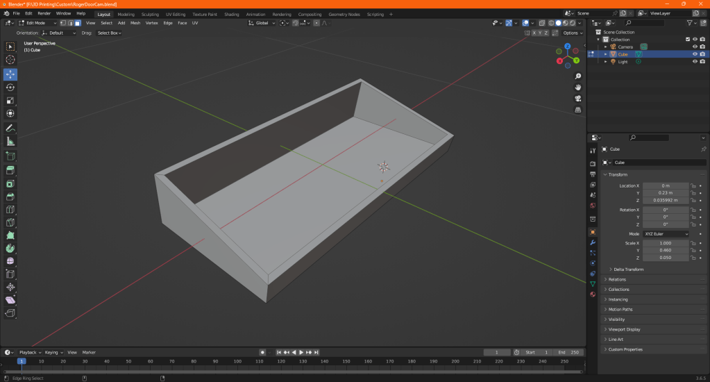
Not quite consecutive days, but last night I decided to make some simple orders I’d had. One is not only complete but printed, while the other just requires some additions once I’ve received some final measurements.

It’s remarkable what you can make with simple operators! The first model was simply two cylinders and half a torus, while the other is a cuboid removed from a cuboid, the faces adjusted to suit what was needed! See below for the pictures!

Perhaps in future I’ll have much more to write about and I’ll be able to post daily updates with more content in singular blog posts…

Responses

  1. Storm avatar

    This is really interesting, thanks for sharing! Have you found it easy enough to get back into?

    Like

    1. KoZy Carpentry avatar

      Relatively! It helps having the knowledge of modelling operations that seem to stay standard between programs.

      Like

Leave a comment